愛知県豊橋市にある三河吉田城の城郭に関連する事などを聞いたり調べたりしたことの覚書 歴史・考古に関して素人
[PR]上記の広告は3ヶ月以上新規記事投稿のないブログに表示されています。新しい記事を書く事で広告が消えます。
この建物は、徳川末期(凡そ150年前)伊奈村が吉田藩領であった当時に建てられた高札(藩のお触れ書を住民に知られるための高札)雨覆で、明治維新以降は伊奈村役場の掲示場として使用され、明治の末に伊奈村が豊秋村と合併して小坂井村となった後は、伊奈区が各種掲示に使用して今日に至ったのです。
伊奈史跡保存会
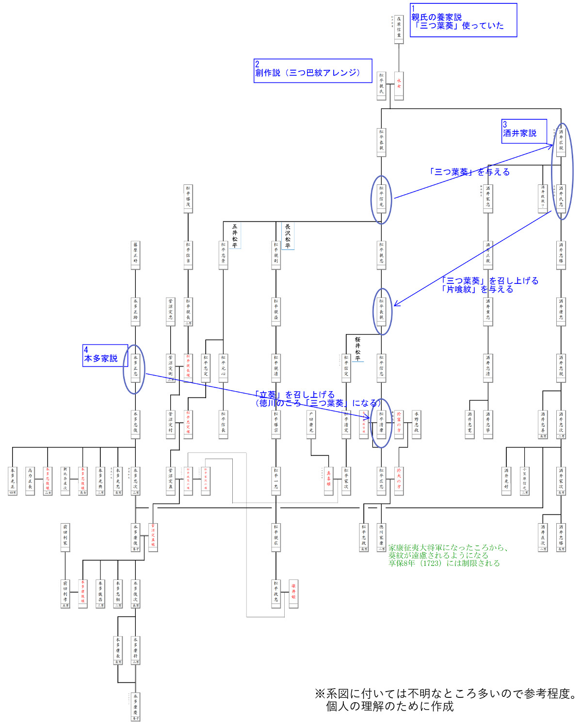
松平親氏が賀茂郡に来て後に加茂朝臣と称するようになり、家紋の巴紋の「勾玉」を「葵」に書き直し旗幕に付けたと伝わる国会図書館デジタルアーカイブ https://dl.ndl.go.jp/pid/3450644/1/358
文明7年7月の安祥合戦のさいに、酒井長衛門尉氏忠が丸盆の上に葵の葉を3つ敷きその上に熨斗、栗、昆布を盛って3代松平信光に献上したことにより合戦にて勝利をおさめたことから、酒井家の紋とするように下賜されたが、のちの5代松平長親の時に松平家の家紋として定めたため、酒井家には図案が似た酢漿草紋が下賜されたとある。『酒井家世紀』には、三つ葉葵を召し上げた代わりに、三つ葉葵の図案に似せた酢漿草紋を与えたとある。「徳川幕府家譜」でも同様の記載あり
享禄2年(1529)松平清康は吉田城を攻めた。当時の伊奈城主の本多正忠は清康軍に参加し、先陣をきって東門を破り、城を攻め落とした。ついで清康は軍を田原城に向わせたが、城主の戸田氏が降服したので、正忠は直ちに清康を招き伊奈城に凱旋し、祝宴を開いた。この祝宴に、正忠は城下の花が池にあった水葵の葉を敷いて酒肴を出したところ、清康は大そう喜び、『立葵は正忠の家の紋なり、此度の戦に、正忠最初に御方に参て、勝軍しつ、吉例也、賜らんと仰ありて、これよりご家紋となされたり。』国会図書館デジタルアーカイブ https://dl.ndl.go.jp/pid/780520/1/75
岡崎随念寺の肖像画に立葵が書かれているものが伝わっている。
本多定忠が伊奈城を築いてからは守護神として崇め、それ以後本多氏歴代の崇敬が深まったと伝えられています。豊川市観光協会 若宮八幡社
社前にある太いイヌマキ2株は、第3代伊奈城主本多泰次が社殿再建の際に植えたとの言い伝えがあるので、樹齢500年以上と推定されています。